健康状况监测系统
System monitors people’s condition
——王海锐、蒋新月、张伟烽
摘要:
本款健康状况监测系统的设计聚焦于健康电子的研究,实现夜间对老人、小孩健康状况的实时监测,并在突发情况发生时,及时向家人预警。
本系统共涉及五个模块:脉搏心率传感器模块、GY-906红外测温传感器模块、ESP8266 WiFi模块、WT588D 语音模块、12864LCD模块,配合手机APP进行实际数据检测记录以及异常报警。通过STC12C5A60S2单片机全局控制,并利用心率传感器模块、GY-906红外测温传感器模块进行原始数据的采集,下位机能在12864LCD上显示相关信息,并可经ESP8266 WiFi模块与手机实现数据的传递及存储,以便而后查看分析。当检测到老人、小孩温度或心率出现异常时,手机报警提醒家人及时采取应对措施。
制作过程:
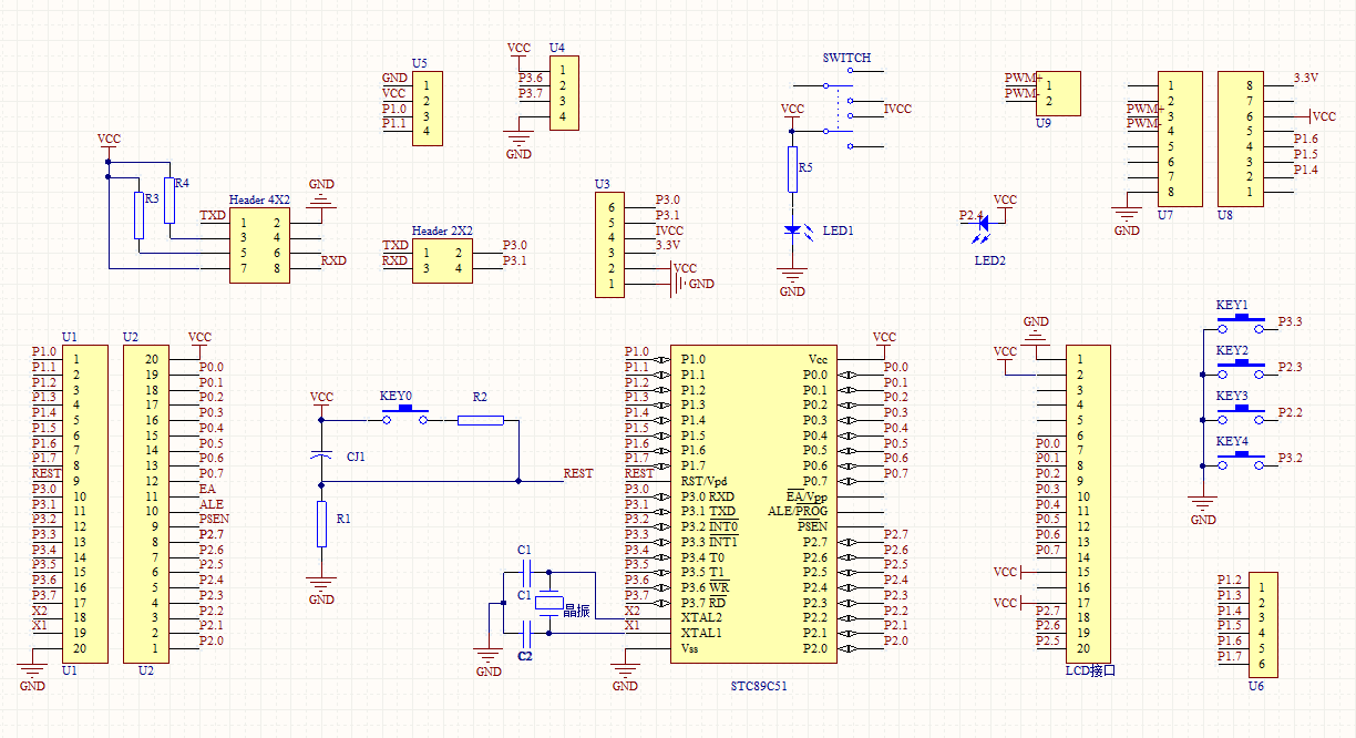
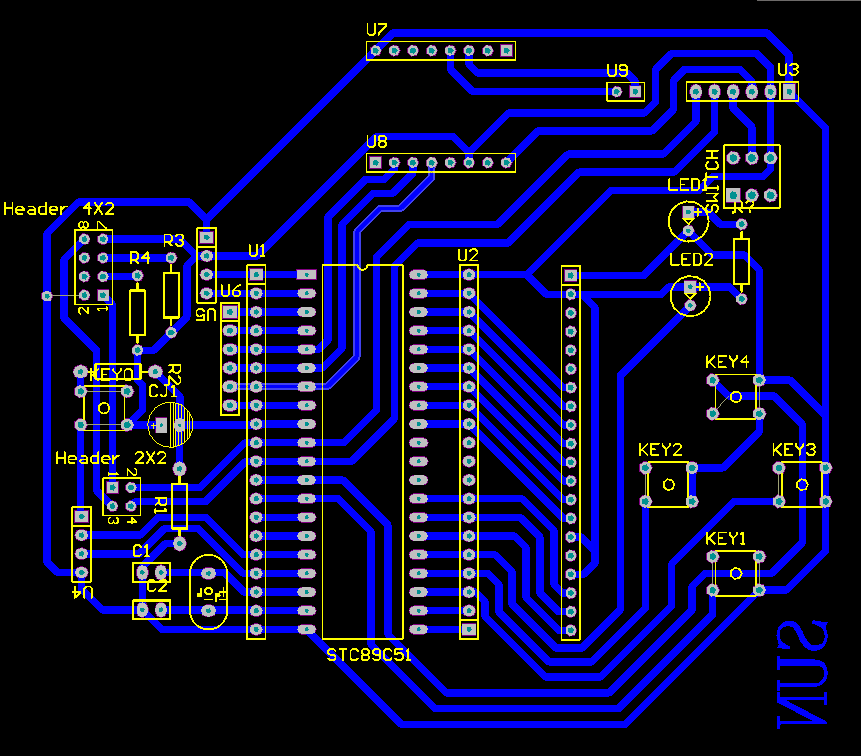
1、电路板设计:


2、外壳制作:


功能介绍:
① 本健康监测系统利用MLX90614红外温度传感器及脉搏心率传感器模块实时监测量老人、小孩的夜间体温及心率变化情况,如果超出所设置的正常范围,下位机发送异常标志给手机,手机接收报警信号,启动报警,提醒家人。
② 该系统加入了语音模块,具有智能提醒功能,在发生异常时,能够提醒用户及时应对。
③ 该系统加入了手机APP数据存储,报警功能,通过连接上WiFi,能够接收MLX90614红外温度传感器和脉搏心率传感器模块测量传输过来的数据,并且显示在手机界面,同时存入数据库,方便查询。监测到异常时,手机APP可以报警提醒,即使家人与老人、小孩不在同一个房间,也能够接收到异常报警。
操作说明:
1、下位机操作:
A.通电后,12864显示屏LCD自主启动主显示界面,同时伴有开启语音提醒,可以看到主界面的分布情况,按下确定键进入功能选择界面;
B. 功能选项选择:当前界面为主显示界面时,按下确定键,显示功能界面(关主显示),依次可看到设置监测范围,选择预警方式,是否开启热点,开启实时监测的选项;通过上移、下移按键,切换选项;切换至你所需选项,按下确定键(确定),进入你所需的选项界面;


C. 监测范围设置:在功能项切换到“设置监测范围”这一项时,按下确认键进入体温、心率值得设置,如上右图所示;若按下返回键,则返回至主显示界面。
D. 选择预警方式:在功能项切换到“选择预警方式”这一项时,按下确认键进入如下图所示预警方式的选择;若按下返回键,则返回至主显示界面。


E.是否开启WiFi热点:在功能项切换到“是否开启WiFi热点”这一项时,按下确认键进入WiFi的建立提示,并可通过进度条得知建立WiFi的进程;此时返回键失效,只能在WiFi建立完成后进行返回;
F.开启实时监测:在功能项切换到“开启实时监测”这一项时,按下确认键即可开始对用户的体温、心率进行监测,监测范围及预警方式需在前面的步骤中完成;若需通过手机进行预警,还需开启WiFi热点,并将手机app连入WiFi网络;
2、手机APP操作:
A.APP主界面,IP,端口设置,IP,端口正确后,点击右边的红叉连接按钮,连接服务器,连接成功后,红叉会变成绿钩,表示连接服务器成功。
B.APP主界面,连接服务器成功后,接收服务器发送的数据以及对应的时间日期显示在activity中间界面。View按钮用来查看数据库界面的信息。
C. APP主界面,发生异常情况,启动警报,弹出报警对话框,警报会一直持续,直到用户醒来后关闭报警对话框后,警报消除。
D.数据库显示界面,open,delete,search,三个分别是显示全部数据库数据,删除输入日期的数据库的数据,查询显示输入日期的数据库的数据。用户可以通过查询框查询或者删除任何一天的数据。



